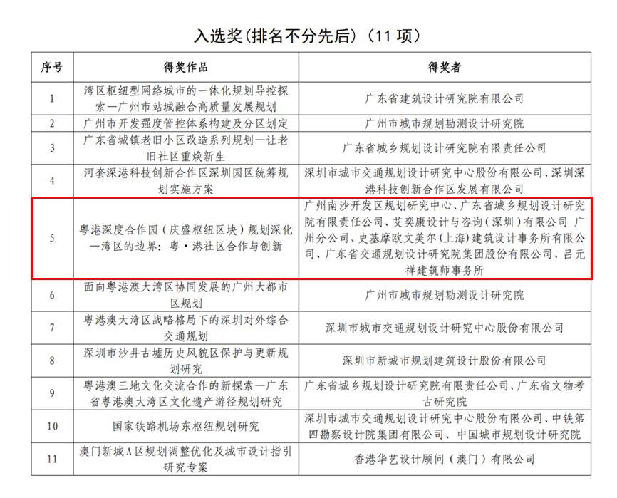
近日,由香港规划师学会主办的大湾区规划大奖2022(The HONGKONG INSTITUTE OF PLANNERS GREATER BAY AREA PLANNING AWARDS 2022)获奖名单公布。集团联合广州南沙开发区规划研究中心、广东省城乡规划设计研究院有限责任公司等单位编制的《粤港深度合作园(庆盛枢纽区块)规划深化-湾区的边界:粤·港社区合作与创新》项目在大湾区200余个参赛项目中脱颖而出,荣获入选奖。
在香港特别行政区成立25周年之际,香港规划师学会举办了首届大湾区规划大奖评选,旨在对推动大湾区发展的杰出规划项目进行表彰,以加强城市之间的合作,促进大湾区同业之间的交流,鼓励大湾区的规划师们追求卓越、精益求精。大湾区规划大奖每两年评选一次。
n项目介绍
2022年6月,国务院印发了《广州南沙深化面向世界的粤港澳全面合作总体方案》,提出南沙要加快建设高质量城市发展标杆,加强城市规划建设领域合作,将南沙打造成为香港、澳门更好融入国家发展大局的重要载体和有力支撑。
南沙粤港深度合作园(庆盛枢纽区块)的规划建设是南沙迈向高质量城市发展标杆的重要一步。首期以163公顷的港式社区作为启动区,利用“南沙土地”+“香港经验”,汇聚粤港两地规划标准优势,以“人本”原则营造“港人熟悉、国际一流”的城市空间。社区规划了港人子弟学校、境外来粤居民办事中心、粤港澳双创产业园等多个港澳元素项目,让来此创业的香港青年能够安居乐业。
在交通方面,秉持“高效交通、低碳交通、活力交通”三大理念,统筹考虑区域交通衔接、品质景观塑造、生活氛围营造等因素,高标准规划综合交通体系,借鉴香港经验,打造小窄密路系统,创新采用窄退线、弹性车道等做法,构建交通、门户和生活功能互相配合的街道,融入香港特色的街道生活,营造富有活力的高品质出行环境。
n规划实施情况
规划成果已获广州市政府(委托南沙区人民政府)批复同意,建设工作正在如火如荼地开展中。其中,香港科技大学(广州)、广州南沙民心港人子弟学校已于今年9月1日开学,标志着粤港在高等教育和科研两方面的合作拥有了新平台,同时也为港式社区打造了港人宜业宜居的核心。