taptap点点体育(股份)有限公司-官方网站
首 页
企业简介
企业简介
机构设置
资质荣誉
内部期刊
社会责任
新闻中心
企业新闻
党群工会
行业动态
公示公告
业务领域
公路工程设计
市政工程设计
建筑工程设计
风景园林设计
工程勘察
综合规划
工程咨询
工程监理
工程检测
工程施工
企业文化
文化理念
员工活动
人才招聘
加入我们
其他
友情链接
法律声明
您所在的位置:
首页
>
新闻中心
>
公示公告
新闻中心
企业新闻
党群工会
行业动态
公示公告
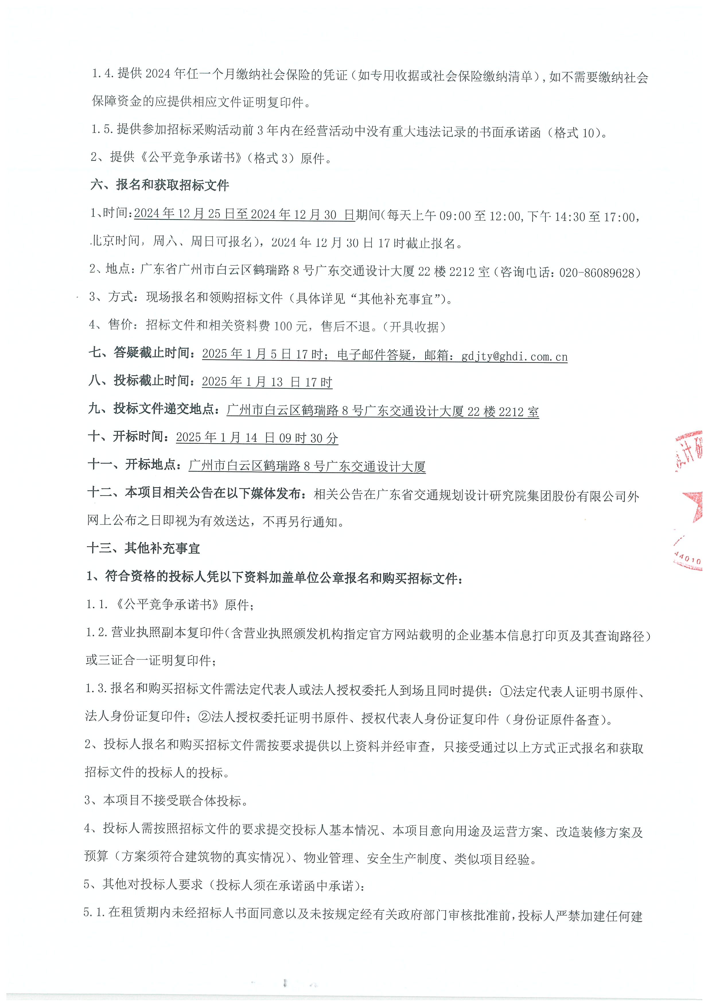
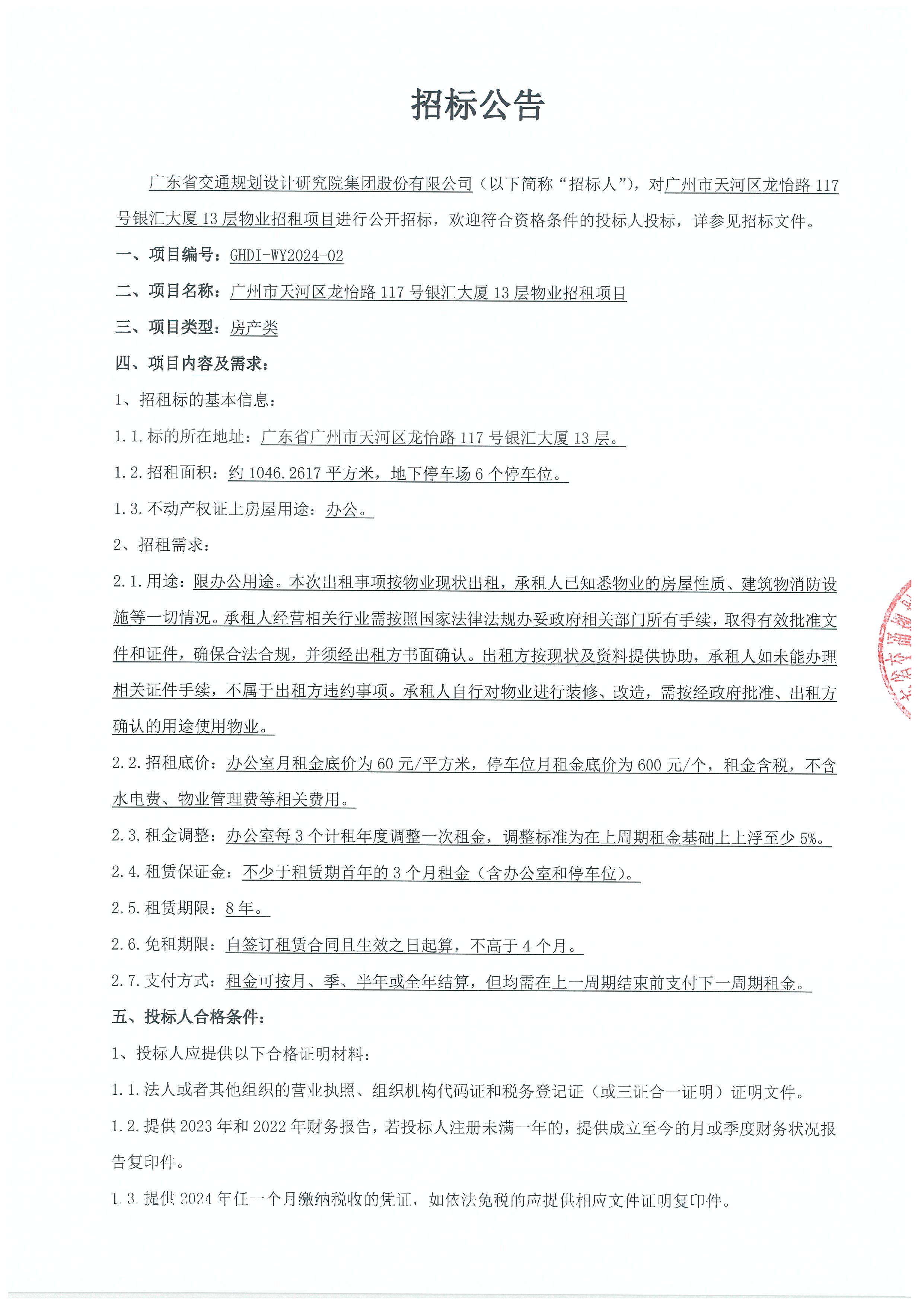
广州市天河区龙怡路117号银汇大厦13层物业招租项目招标公告
发布日期:2024-12-25
返回列表
下一篇:公司工会组织员工参加广东省交通工会第十五届大众体育项目运动会
上一篇:广州市天河区兴华路16、18、20、22号物业招租项目招标公告
020-86089696
留言反馈
企业简介
企业简介
机构设置
资质荣誉
内部期刊
社会责任
新闻中心
企业新闻
党群工会
行业动态
公示公告
业务领域
公路工程设计
市政工程设计
建筑工程设计
风景园林设计
工程勘察
综合规划
工程咨询
工程监理
工程检测
工程施工
企业文化
文化理念
员工活动
人才招聘
加入我们
其他
友情链接
法律声明
关注我们
官方公众号
Copyright © taptap点点体育(股份)有限公司-官方网站 版权所有 All Rights Reserved
粤公网安备 44010602002597号
备案/许可证号:粤ICP备09025073号